抓周活動包場
❰ 方案內容 ❱
果果抓周派對場租目前分為 A/B/C/D 四種方案,
差異只在「服務內容」,場地與佈置品質相同。
A 方案|純場租
🏠 場地使用+主題佈置
🙋 無主持
📷 無影像
➜ 適合:自己帶流程、單純聚會
B 方案|場租+主持
🏠 場地使用+主題佈置
🎤 含主持人引導流程
📷 無影像
➜ 適合:不想自己帶流程、重視現場氣氛
C 方案|場租+ 主持+攝影
🏠 場地使用+主題佈置
🎤 含主持人引導流程
📸 含專業攝影
🎥 無錄影
➜ 適合:重視照片紀錄、想完整留下互動畫面
D 方案|場租+ 主持+攝影+錄影
🏠 場地使用+主題佈置
🎤 含主持人引導流程
📸 含專業攝影
🎥 含專業錄影
➜ 適合:追求完整紀錄、不願錯過任何聲音與動態畫面的家庭

以下內容為 A/B/C/D 所有場租方案皆包含:
🎉 抓周完整儀式配置
- 🧸 抓周完整道具組
- 🧧 古禮抓周道具
- 🚪 聰明門
- 👕 虎衣、虎帽、虎鞋
- 👶 寶寶頭飾
🎈 佈置與空間規劃
- 🪄 整體主題空間佈置
- 🎈 氣球佈置(主視覺搭配)
- 🎂 慶生桌佈置
- 📸 拍照區佈置
非空場地出租,不需自行找外部廠商進場佈置,現場皆已完整準備好。
📝 抓周互動與紀念物
- 🧠 三合一抓周猜猜板
- 👣 蓋腳印板
- 📜 抓周證書
📺 現場播放與展示設備
- 📽 投影設備(依現場配置)
- 📺 可輪播照片/影片的電視設備
- 🎞 可播放家庭照片、成長影片或祝福畫面
🧺 自備物協助擺放
- 🎁 可協助擺放家長自備的抓周道具或紀念物
- 🖼 可協助調整擺放位置,融入整體畫面
- ⚠️ 以不影響現場動線與安全為原則
👥 現場支援
- 🙋 工作人員現場協助
- 🔧 佈置、道具與流程支援
- 🧭 視活動狀況即時協助調整
方案之間的差異,僅在於:
- 🎤 是否包含主持
- 📸 是否包含攝影或錄影
👉 實際差異可對照上方方案說明
👉 客服可依需求協助評估最適合的方案

A 方案|純場租
- 👨👩👧👦 人數較少、小家庭為主
- 🧭 家長可自行帶流程
- 🎉 重點在聚會與基本儀式感
B 方案|場租+主持
- 👥 親友較多,希望現場氣氛熱絡
- 🎤 不想自己帶流程、想輕鬆參與
- 🧠 需要有人引導抓周節奏與流程
C 方案|場租+主持+攝影
- 📸 重視照片紀錄與畫面品質
- 💛 希望完整留下抓周與互動畫面
- 🕰 不一定需要主持,但在意影像保存
D 方案|場租+主持+攝影+錄影
- 🎥 重視動態紀錄與完整活動過程
- 👵 想分享給未能到場的親友
- 🧡 希望留下可回看的抓周紀念影片
👉 如果在意的是 時間從容、孩子節奏、整體體驗完整度
👉 場租方案會是最適合的選擇
👉 若需求較精簡、時間較短
👉 可再評估抓周快閃拍攝或道具租借方案
客服可依人數、時間與重視的重點,
協助你找到最適合、也最不後悔的方案。

🅰️ 抓周 A 方案|自助抓周流程(1.5 小時)
🔹 方案說明
自助抓周,由 爸媽自行帶領流程
不含主持人
提供完整 流程表+抓周寓意說明
現場有 1 位工作人員協助道具與基本引導(非主持)
⏰ 流程時間 (舉例說明)
09:50|可入場(提前 10 分鐘)
→ 熟悉流程、寶寶適應環境
10:00–11:30|抓周活動(自由進行)
→ 抓周猜猜
→ 古禮祝福
→ 過聰明門
→ 抓周抓道具
→ 抓周證書
→ 腳印/手印
→ 合影、慶生、吃蛋糕
→ 自行拍照紀錄
(流程依寶寶狀況彈性調整)
11:30–11:40|緩衝離場
→ 10 分鐘收拾,請準時離場
📸 拍攝空間
寶寶帳篷抓周互動區
生日主題佈置合影區
📌 適合家庭
不需要主持、想自己掌握節奏
人數較精簡、以家庭紀錄為主
❰ 方案加購 ❱
👉 所有可加購服務、製作物與使用規範,皆整理於加購專區說明頁,
請點【這裡】查看完整項目與注意事項。
❰ 場地交通 ❱
🏠 地址資訊
-
地址:新北市土城區明德路二段 62 號 6 樓(天京大樓)。
🚇 捷運 (最推薦)
-
搭乘路線:板南線至**【海山站】**。
-
1 號出口:步行約 5 分鐘,沿明德路直行即可抵達。
-
💡 貼心提醒:若推嬰兒車或攜帶大行李,請從 2 號出口搭乘電梯出站。
🚗 停車資訊
-
天京大樓停車場:大樓地下室 (B2) 設有付費停車位。
-
指定電梯:停好車後請搭乘大樓指定電梯直達 6 樓。
-
海山高工停車場:由海山路入口進場,步行至本空間僅需約 3 分鐘。
-
機車停車:大樓周邊設有機車停車空間。
🚌 公車資訊
-
捷運海山站:265(經明德路)。
-
新北高工站:573(經中央路)。
-
新北高工 (學府) 站:262、573(經中央路)。



大約可以容納 40 人。
這是一個「每個人都有座位」且包含「餐點桌空間」的舒適狀態,讓活動動線保持流暢。

👶 嬰幼兒: 9個月以上寶寶需納入總人數中計算。
所有進場人數/動物 皆納入總人數計算,包含爸爸媽媽寶寶壽星 (除了九個月以下的嬰兒不算),只要進場就算人頭。
🐾 寵物: 寵物入內需計入現場人數。
有,且數量充足,可依人數與親子需求彈性配置。
座位配置
🪑 座位總數:約 47 位
大人餐椅:約 25 張
沙發 3 張(可同時乘坐約 8 位)
兒童椅(適合約 80–130 公分):7 張
親子地板坐墊椅:5 張
兒童高腳餐椅:2 張
🪵 桌子配置
✅ 桌子總數:共 20 張
大長桌、圓桌、摺疊桌皆有,可作為用餐、放餐點或物品使用
另提供 50 公分高度兒童桌 ×3,搭配 幼兒園同款兒童椅(適合 1–8 歲)
🍴 餐點與使用配備
提供放置餐點用的大長桌
含木質森林系餐點盤、外燴點心擺盤器皿
一次性餐具皆已備齊
座位與桌型多樣,
不需自行額外準備,現場可依活動與人數彈性調整。


❰ 道具佈置 ❱
固定主題風格(共六款):
大地奇想遊樂
流沙金璀璨派對
粉橘魔幻派對
波西米亞奶茶
野餐暖陽派對
清新森林探險
主題安排與選擇規範如下:
▪️ 主題選定原則: 每週佈置主題將以當週第一組完成預訂之客人為主。
▪️ 每週固定主題: 因場地佈置與人力安排考量,每週僅提供兩款固定主題,並非所有主題皆可於同一週自由更換。
▪️ 預約流程: 客人可於預約表單填寫第一、第二順位主題,將依當週實際安排協助評估,不保證可選到指定主題。
若希望指定當週未安排之主題風格:
▪️ 可加購 NT$2,000 客製主題佈置。
▪️ 此費用包含場景調整與額外人力安排。
▪️ 是否可執行將依檔期與現場條件評估。
▪️ 實際內容將於付訂前由客服確認,並以合約約定為準。
方案內可提供以下不加價的客製內容:
▪️生日翻頁日曆(依寶寶生日設定)
▪️拼字母毛氈板(寶寶英文名字)
▪️黑板手寫寶寶名字
▪️抓周流程道具順序微調(依寶寶狀態)
▪️抓周猜猜板內容填寫
▪️抓周證書填寫
▪️虎衣/虎帽/虎鞋尺寸更換(各種尺寸皆有)
▪️主題色系內道具與擺放位置微調
▪️可協助擺放少量自備照片或紀念小物(不更動主題結構)
不加價調整原則:
▪️不更換當日既定主題
▪️不新增大型佈置或道具模組
▪️不額外增加人力與場景轉換
▪️以不影響整體畫面與拍攝品質為前提
👉 超出以上範圍之需求,將另行評估為付費客製佈置,並由客服提前說明。
▪️ 指定當週未安排的主題風格(客製主題佈置)
▪️ 指定色系或風格的大幅場景調整
▪️ 頭像猜猜板(A1尺寸:86×60公分、A2尺寸:60×42公分)
▪️ 寶寶成長相框(A4尺寸:21 x 29.7 公分)
▪️ 人形立牌(兩種尺寸:40公分、90公分)
▪️ 背板客製化名字
▪️ 客製化大型輸出物(KT 板、主視覺板等)
▪️ 額外氣球、空飄氣球或特殊造型氣球
👉 完整加購項目、價格與製作規範,請點此查看【方案加購說明頁】(所有加購內容以該頁公告為準)
以下項目不包含於場租方案內,需另行加購或自行準備:
▪️ 指定當週未安排之主題風格
▪️ 客製化背板文字與大型輸出物
▪️ 人形立牌、成長相框等客製製作物
▪️ 額外氣球、空飄氣球或特殊造型氣球
▪️ 外燴餐點與客製蛋糕
▪️ 非方案內之額外拍攝或加時服務
👉 相關加購項目與規範,請參考【方案加購說明頁】。
可以。
歡迎攜帶少量自備照片或紀念小物,在不更動主題結構與影響拍攝品質的前提下,現場可協助擺放。

❰ 餐飲規範 ❱
我們有配合的外燴廠商,如有用餐需求請洽客服人員。
外燴不開放明火加熱或處理食物。
本場地採預約制酒水開放,具體規範如下:
【 飲品種類限制 】
• 開放種類: 僅限 香檳、啤酒。
• 禁止攜帶: 紅酒、白酒、烈酒(威士忌、高粱、調酒等)。
未經申請自行攜帶者,現場保有禁止開啟之權利。
【 相關費用標準 】
• 租借押金: $3,000 元 (活動後確認無染色、污漬或設備損壞,將全額退還)。
• 人數加成: 總人數達 25 人(含)以上,另收取酒水申請費 $500 元。
【 場地使用守則 】
• 理性飲酒: 禁止勸酒、乾杯遊戲或競飲;若有醉酒失序,現場將立即停止活動。•
• 損害賠償: 若造成場地污染、損壞或增加清潔負擔,費用由押金扣除;不足額部分須照價賠償。
🔔提前告知: 請務必於活動前告知客服,未事先申請者不予開放。
不加價調整原則:
▪️不更換當日既定主題
▪️不新增大型佈置或道具模組
▪️不額外增加人力與場景轉換
▪️以不影響整體畫面與拍攝品質為前提
👉 超出以上範圍之需求,將另行評估為付費客製佈置,並由客服提前說明。
不需要。
自備外食將收取清潔費 500~1000 元,
實際收取的費用規範請至【加購和規範說明頁】查看。
❰ 預約規則 ❱
場地租借需於提前填妥申請表,並繳交 50% 訂金,訂金完成後即視為預約成立。
活動當日(或活動結束前)需結清所有尾款。
付款方式說明:
▪️ 訂金:僅提供 匯款
▪️ 尾款:可選擇 現金或匯款
➤ 變更與取消:
▪️ 30天前取消:若提前30天通知取消,將全額退還已支付的場地費及設備租用費,僅扣除200元手續費。
▪️ 30天至7天前取消:退還已支付金額的1/3,並可選擇延期使用(延期3個月內,且僅能更改一次)。
▪️ 7天內取消:不退還已支付費用,但可選擇延期使用(延期3個月內,且僅能更改一次)。
➤ 天災情況:
▪️如遇颱風或天災,且當地停止上班或上課,您可選擇全額退費或延期使用。
▪️若因天災無法提供場地,已支付費用將無息退還,但不提供額外賠償。
可以。
若預約日期距離活動日較久,可先卡訂活動日期,實際使用時段可於活動日前再與我們確認。
時段安排說明:
▪️ 確定時段後,仍提供 一次免費時段調整機會
▪️ 實際時段安排,將以 客服最終確認內容與合約為準
👉 先卡訂日期可優先保留場地與方案名額,也能讓後續主題規劃與時段安排更有彈性。
可以。
若尚未確定實際參與人數,可先完成預約,並於活動日前兩週再與我們確認最終人數。
實際計算人數將以活動當日現場人數為準。
❰ 主持流程 ❱
B/C/D 方案皆包含主持人全程帶領流程。
各方案因服務內容、時數與人力配置不同,實際流程將依所選方案進行調整。
主持方式採 彈性引導制,非制式照表操課,
會依現場狀況靈活調整,讓儀式自然、順暢又有參與感。
🎤 主持語言與方式
主持語言以 中文為主,搭配台語
將依以下狀況彈性切換與調整:
▪️長輩參與度
▪️家庭習慣
▪️抓周寓意的唸法與說明方式
以「長輩聽得懂、全家有參與感」為最優先原則。
🧭 流程彈性調整說明
主持人將依現場狀況進行:
抓周流程順序的微調
活動節奏快慢的調整
小幅度加入家庭希望的小活動或橋段
(需不影響整體流程與拍攝品質)
🍽 用餐與儀式安排方式 (會依人數與現場狀況提供建議)
若有外燴或自行攜帶餐點,主持人可協助安排「開動時機」,
並可於事前與媽媽討論,常見安排方式如下:
① 先用餐 → 再進行抓周儀式
▪️ 適合: 人數較多的派對、正餐時段(午餐/晚餐)
▪️ 優點:賓客先穩定就座、儀式進行較順、不易分心
② 邊用餐 → 邊參與儀式
▪️ 適合:人數較少、小孩較多的家庭
▪️ 優點:行為較好管理、小孩不易不耐煩或失控
③ 先完成儀式 → 再用餐
▪️ 適合:餐點量較少(點心或打包盒為主)、非正餐時段、重視拍攝畫面、
希望儀式專注進行、寶寶作息較不穩定、不適合久候的情況
📌 重要提醒
實際流程仍會依以下因素進行即時調整:
▪️ 寶寶當日狀態
▪️ 賓客參與狀況
▪️ 所選方案內容
最終流程安排將以事前溝通、現場狀況與主持人專業判斷為準。



🎤 主持基本流程內容
(B/C/D 方案皆包含)
主持人將依現場狀況進行以下引導:
▪️ 抓周文化與儀式簡介
▪️ 抓周流程說明
▪️ 抓周道具寓意介紹
▪️ 現場氣氛帶動與互動引導
▪️ 引導家人進行祝福儀式
▪️ 串接拍照時機,協助流程與拍攝順暢銜接
抓周流程非制式固定照表進行,
會依寶寶當天的精神狀況與情緒彈性調整。
若寶寶需要休息、餵奶或情緒安撫,
流程可 暫停或調整順序。
👉 以寶寶狀態為優先,確保活動順利、畫面自然,
不會為了流程而勉強寶寶完成儀式。
可以。
在不影響整體流程與拍攝品質的前提下,主持方式可依家庭氣氛與現場狀況彈性調整。
主持人將視以下情況進行引導與調整:
▪️ 家庭氣氛與現場互動狀況
▪️ 長輩參與度與家庭習慣
▪️ 寶寶當天的精神與情緒狀態
主持語言以中文為主,視情況搭配台語;抓周流程節奏亦可依寶寶狀況進行彈性調整。
關於加入小巧思或簡單互動橋段:
▪️ 可於事前溝通希望加入的內容
▪️ 以不影響原方案流程與拍攝畫面為原則
▪️ 不涉及額外人力、場景轉換或大型道具調整
👉 實際主持方式與流程安排,將依事前溝通、現場狀況與主持專業判斷進行。
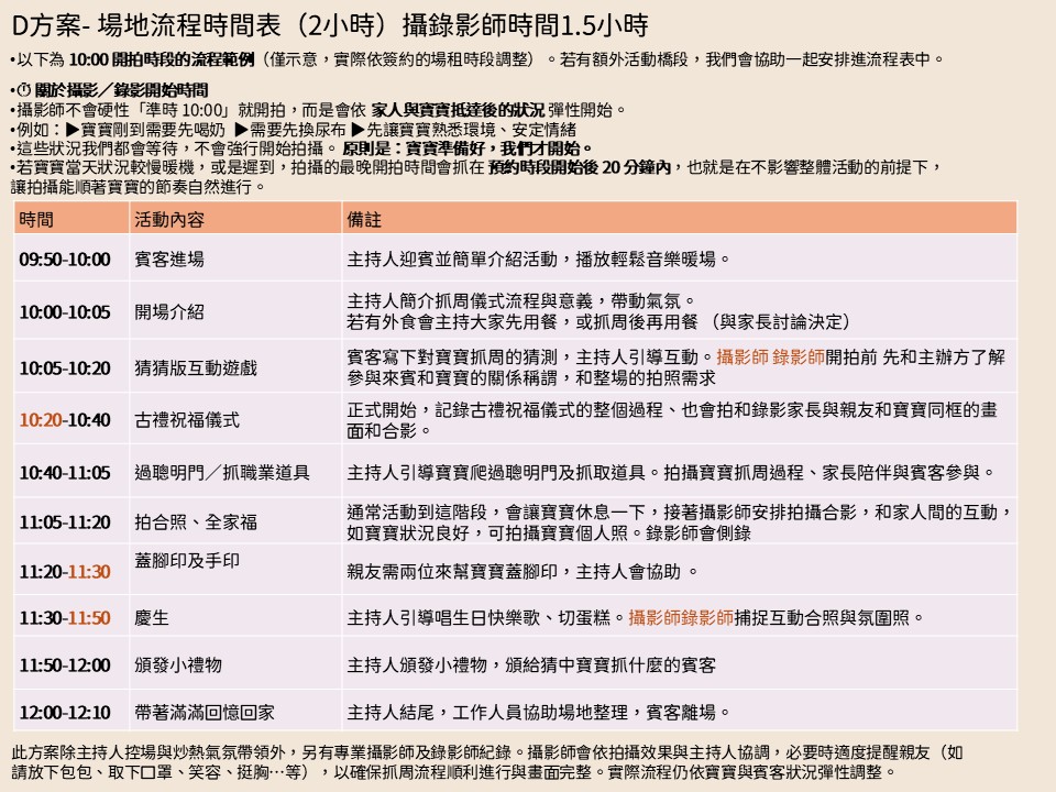
抓周活動主要時程約 1.5 小時(包含拍攝全家福和寶寶獨照)。
流程設計原則為 不趕場、可彈性調整:
▪️ 若寶寶需要休息、餵奶或情緒安撫,流程可暫停或調整順序。
▪️ 主持方案(B/C/D):由主持人協助掌握節奏。
▪️ 自助方案(A):由家長依寶寶狀況自行調整流程。
整體安排重點:
▪️ 不追求把每個環節都做完。
▪️ 以寶寶狀態與家庭體驗為優先。
▪️ 確保流程順暢與拍攝畫面完整。
👉 多數家庭反映節奏舒適,不會感到倉促。
❰ 平面攝影 ❱
抓周攝影作品我們收錄在果果攝影的官方網站 ,請參考喔
👉 點此觀看:果果攝影官方攝影作品集
→ 前後約 10–15 分鐘 用於賓客到齊、暖場、自由活動或收尾。
→ 攝影師會集中拍攝最重要、最有畫面的時段。
📸 攝影重點時段包含:
▪️ 抓周儀式
▪️ 慶生流程(如有)
▪️ 寶寶互動
▪️ 親子照與全家福
👉 這樣安排可以避免空拍或重複拍攝,確保每一張留下來的照片都「值得保留」。
我們的拍攝方式是 「沉浸式+引導式紀實攝影」
不只是站在旁邊等畫面發生,
而是全程參與、觀察、預判,陪伴整個流程。
📸 拍攝重點包含:
▪️ 抓周儀式與關鍵流程
▪️ 慶生環節(如有)
▪️ 寶寶自然互動與情緒變化
▪️ 爸媽與孩子的親子畫面
▪️ 全家福與重要合影
🎯 拍攝方式核心重點:
▪️ 提前預判寶寶可能的反應與節奏
▪️ 掌握現場氣氛的高低起伏
▪️ 知道何時靠近、何時退後
▪️ 在不打斷寶寶情緒與儀式感下,引導畫面自然發生
▪️ 捕捉多數爸媽在意但難以顧到的細節
這些技巧不是靠運氣,而是 多年專注拍攝抓周與家庭派對的經驗累積。
對多數家庭而言,抓周 只有一次、無法重來。
我們的角色,就是讓爸媽在忙亂與感動中,仍能放心把每一刻影像交給專業團隊記錄。
✔ 照片全給,不限張數
📌 參考數量:
▪️ 1 小時:約 170 張以上
▪️ 1.5 小時:約 260 張以上
📂 檔案規格:
▪️ 高畫質原始大檔
▪️ 約 300 DPI、4MB 以上
▪️ 可沖洗、放大、長期保存
👉 沒有選片壓力,全部交付給你。
關於加入小巧思或簡單互動橋段:
▪️ 可於事前溝通希望加入的內容
▪️ 以不影響原方案流程與拍攝畫面為原則
▪️ 不涉及額外人力、場景轉換或大型道具調整
👉 實際主持方式與流程安排,將依事前溝通、現場狀況與主持專業判斷進行。
✔ 所有照片皆包含「基礎後製」
▪️ 色調調整
▪️ 亮度與對比
▪️ 膚色自然修飾
▪️ 整體風格一致化
就如同您在作品集中看到的色調,不會跑偏
📌 不包含
▪️ 瘦臉瘦身
▪️ 五官比例調整
▪️ 雜物移除
▪️ 背景修復
(以上屬於精修項目)
✔ 精修等級:醫美級自然修圖(不失真)
📌 可修項目
👤 人像
▪️ 瘦臉/瘦身
▪️ 膚質、痘疤、細紋
▪️ 牙齒美白、眼袋淡化
▪️ 髮型微調
👗 服裝
▪️ 小污點
▪️ 線頭
▪️ 穿幫肩帶
▪️ 局部皺褶
🏠 背景
▪️ 雜物移除
▪️ 牆面修整
▪️ 陰影修正
📌 不包含
▪️ 合成照片
▪️ 更換場景
▪️ 重製影像
以上三項屬於 AI 創作型修圖,費用 800–1,500 元/張(視複雜度報價)
👉 備註需求
精修前可用簡單文字備註,我們依指示進行細修。

📅 交件時間
→ 拍攝後隔日算起 14 天內交付
📂 交付方式 → 雲端相簿下載,提供專屬下載連結
⏳ 保留期限 → 雲端相簿保留 2 個月,請自行備份保存
⚡ 加急服務 → 可加購「照片加急交件服務」,依交件天數提供加急選項
👉 加急服務說明請參考:【方案加購】頁面
✔ 可以
📱 手機拍攝、花絮紀錄 → 完全沒問題
📷 若攜帶專業設備(單眼/攝影機) → 外部機台入棚費:NT$500/台
📌 若同時有預約果果團隊攝影/錄影 → 請避免與主攝「同角度跟拍」,以維持流程與畫面完整度
📌 若拍攝內容涉及:
品牌合作 / 業配 / 商業宣傳
→ 屬商用拍攝,需提前告知
→ 將依使用狀況加收 NT$1,000–3,000/次
❰ 動態錄影 ❱
抓周錄影作品我們收錄在果果攝影的官方網站 ,請參考喔
👉 點此觀看:果果攝影官方錄影作品集
如是 D 方案完整 1.5 小時錄影,可錄畫面:
▪️ 抓周完整流程重點
▪️ 家人互動、祝福畫面
▪️ 儀式關鍵時刻(抓道具、過聰明門、慶生唱生日快樂歌)
▪️ 氣氛紀錄+情緒畫面(不是全程監視型錄影)
▪️ 一支剪輯完成的精華影片,至少 4 分鐘以上
▪️ FHD MP4 高解析度大檔案
▪️ 包含剪輯、調色、配樂、聲音後製
▪️ 成品影片雲端交付,可自行下載保存
如需錄影全檔案順剪 → 可加購,費用 NT$3,000
可以
→ 請於 活動前 與我們溝通偏好
→ 實際剪輯仍由錄影師依素材狀況與專業判斷調整
→ 會以 「好看、順、耐看」 為優先原則
可以加時
→ 每 30 分鐘:NT$2,500
→ 需提前確認檔期與人力
→ 是否能延長,以當日行程安排為準(非保證)
📅 交付時間
▪️ 約 4 週內完成
▪️ 雲端提供下載連結(可保存 2 個月)
📌 影片使用權說明
▪️ 動態錄影方案「預設包含」品牌作品展示使用
▪️ 可能使用於官網/社群平台作為作品示範
▪️ 公開使用的成品影片,會一併贈送給您
🔒 若不希望公開
▪️ 可加價 20% 買斷影片使用權
▪️ 買斷後僅供個人收藏,不對外公開
▪️ 需簽署《影片使用權授權協議書》
▪️ 不提供逐支詢問或部分公開的彈性方案
❰ 側拍與授權 ❱
果果團隊拍攝的照片影片,可能會用於: 官網 / 社群平台(FB、IG)/ 作品展示
→ 僅作為服務風格示範與品牌行銷使用
→ 公開前會進行挑選與基礎修圖
→ 公開使用的照片影片,也會一併提供給您收藏(不另外收費)
🔒 若不希望照片影片被公開
▪️ 可加價 原攝影錄影費用的 20% 買斷照片影片使用權
▪️ 照片影片僅供您個人收藏,不作任何公開展示
▪️ 需另簽署《照片/影片使用權買斷協議書》
📌 注意事項
→ 為維護流程與著作權益,不提供「部分公開」或「逐張詢問」的方式,敬請理解
📱 手機拍攝 → 可以,親友用手機拍花絮或紀錄佈置皆沒問題
📷 專業設備(單眼/無反/攝影機) → 需酌收入棚費
▪️ 若親友攜帶專業攝影設備入棚,由於棚內燈光與場景為專業配置,酌收 外部機台入棚費 NT$500/台。
▪️ 若同時有預約果果團隊攝影/錄影,請避免與主攝「跟拍相同角度或構圖」,以確保流程順暢與畫面完整度。
💼 商用或合作拍攝 → 若拍攝內容涉及品牌合作、業配或商業用途,需依規範另行收費

❰ 行前須知 ❱
📅 活動前約 2 週
→ 客服將主動與您聯絡
→ 確認方案內容、加購項目與相關細節
→ 視需求進行最後調整,確保流程就緒
📅 活動前三天
→ 發送行前提醒
→ 內容包含:
• 交通與停車資訊
• 報到與入場時間
• 當天注意事項
👉 讓您能提前準備,避免當天手忙腳亂。
🧦 鞋子建議
→ 寶寶:赤腳或止滑襪
→ 大人:穿襪子或室內拖鞋(現場有提供)
活動空間地板皆會完整清潔與消毒,請放心
👕 賓客/親友穿搭建議
▪️ 建議素面、低彩度服裝
▪️ 可搭配當天主題色系
▪️ 畫面會更一致,也能讓寶寶更突出
▪️ 以「舒服又好看」為原則即可
👶 寶寶服裝
▪️方案內含抓周虎衣(可選款式)
▪️ 也可穿自備便服
▪️拍攝期間可更換 1–2 套造型
為了讓寶寶能放鬆參與、流程更順利,建議事前準備以下幾點:
✨ 寶寶狀態
建議睡飽、吃飽再前來,精神與情緒會比較穩定,也更容易投入抓周活動。
🧸 安撫小物
可攜帶寶寶熟悉的物品,如:奶嘴/安撫玩偶/小毯子,幫助寶寶快速安心。
🎒 隨身包準備清單
奶、點心或米餅、水杯、濕紙巾、尿布、備用衣物 (有準備真的會輕鬆很多 💛)
⏳ 到場後也不用急
若寶寶需要先喝奶、換尿布或稍作安撫,都可以先處理好再開始活動,流程會依現場狀況彈性引導。
👉 我們會以寶寶的節奏為優先,讓抓周成為一段輕鬆、溫馨的美好回憶。
❰ 合作專區 ❱
我們 歡迎 KOC / KOL 來棚內拍攝並分享體驗,
也很重視每一次合作是否能為 品牌形象與內容品質加分 ✨
為了確保現場流程順暢,並避免影響其他客人,
請務必於拍攝前主動聯繫客服,由我們協助確認與評估合作內容。
📝 申請時請提供以下資訊:
✔ 合作身分(KOC/KOL/品牌)
✔ 拍攝目的與主要使用平台
✔ 內容形式(Reels/貼文/影片/平面)
✔ 是否包含品牌露出、業配或其他商業合作
📌 重要提醒
若未事前溝通並取得確認,
現場將一律依「一般場租拍攝規範」執行,
恕無法臨時調整為合作拍攝或更改使用授權。
👉 歡迎提前與我們聯繫,讓合作更順利、內容更到位 🤍
是否屬於商用拍攝,以 「拍攝目的與使用方式」 為判斷標準,
而非是否收費、是否公開,或當天是否同時進行抓周/派對活動。
📌 簡單判斷原則
「不是為了留下家庭紀錄,而是為了曝光、宣傳或使用於品牌用途」,即屬商用拍攝。
以下情況視為商業拍攝/合作拍攝
▪️ 使用棚內空間、佈景、自然光進行商品、品牌或服務拍攝
▪️ 拍攝內容用於:
➜ 品牌社群經營
➜ 官網或電商平台
➜ 行銷素材、廣告、宣傳
▪️ 自媒體/團隊形象拍攝
▪️ 攜帶自家產品,利用活動空檔進行拍攝
▪️ 即使活動當天同時為抓周或派對,也仍屬商用範圍
▪️ 品牌合作或業配內容
📌 商用拍攝規範與費用
▪️ 需提前告知,由客服確認與評估合作內容
▪️ 商用/合作拍攝入棚費:NT$1,000–3,000/次
▪️ 若需買斷照片/影片授權:依方案報價
▪️ 若需專案場租:可另提供報價表
▪️ 商用入棚費:NT$1,000–3,000/次
▪️ 買斷照片/影片授權:依方案報價
▪️ 專案場租 →可另提供報價表
📷 外部攝影/錄影人員
▪️ 可進場拍攝
▪️ 若使用專業設備(單眼/無反/攝影機),需酌收 外部機台入棚費 NT$500/次
▪️ 若同時有預約果果團隊攝影/錄影,請避免與主攝「跟拍相同構圖與角度」,以維持流程順暢與畫面完整
🍴 外燴廠商、佈置廠商
▪️ 需事前告知並經客服確認
▪️ 依活動時段安排進出場時間
▪️ 廠商需配合場地動線與安全規範
▪️ 不得影響既有流程與其他客人使用權益
📌 商業拍攝或品牌合作佈置
將另依商用拍攝規範評估與收








